首页
机构介绍
市总简介
市总领导
机构设置
市总部门:
办公室
组织部(挂离退休干部工作部牌子)
宣教文体部
生产保护部
权益保障部
基层工作部
法律工作部
女职工部
财务资产管理部
经费审查办公室
机关党委
机关工会
直属事业单位:
济南市总工会综合事务服务中心
济南市职工服务中心
济南市职工文化事业发展中心
区县子站:
历下区总工会
市中区总工会
槐荫区总工会
天桥区总工会
历城区总工会
长清区总工会
章丘区总工会
济阳区总工会
莱芜区总工会
钢城区总工会
平阴县总工会
商河县总工会
高新区总工会
南部山区总工会
新旧动能转换起步区总工会
新闻中心
时政要闻
市总简讯
基层动态
专题专栏
业务大厅
齐鲁工惠
公众服务
当前位置:
首页
>
新闻中心
>
弘扬“三个精神”建设廉洁文化
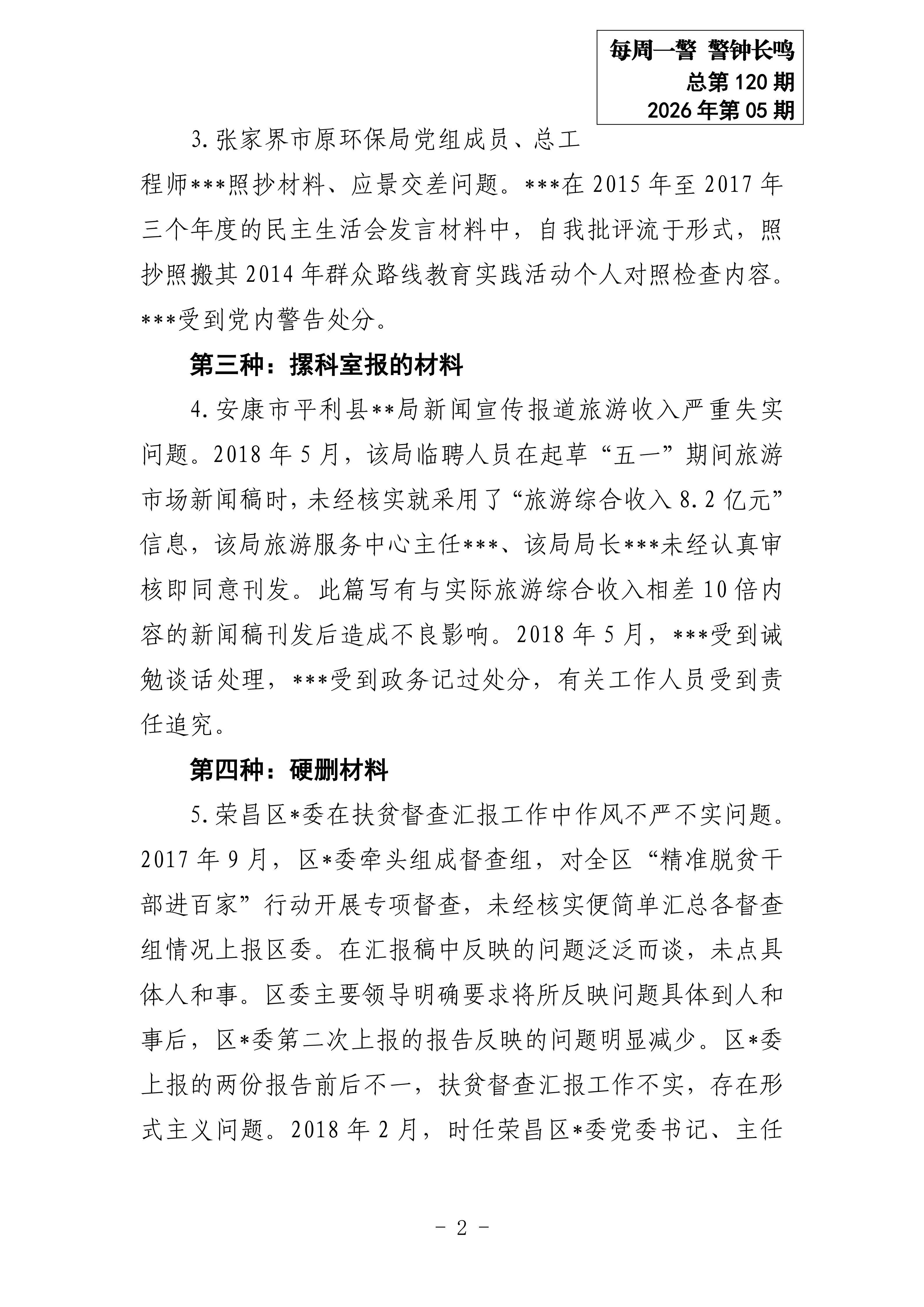
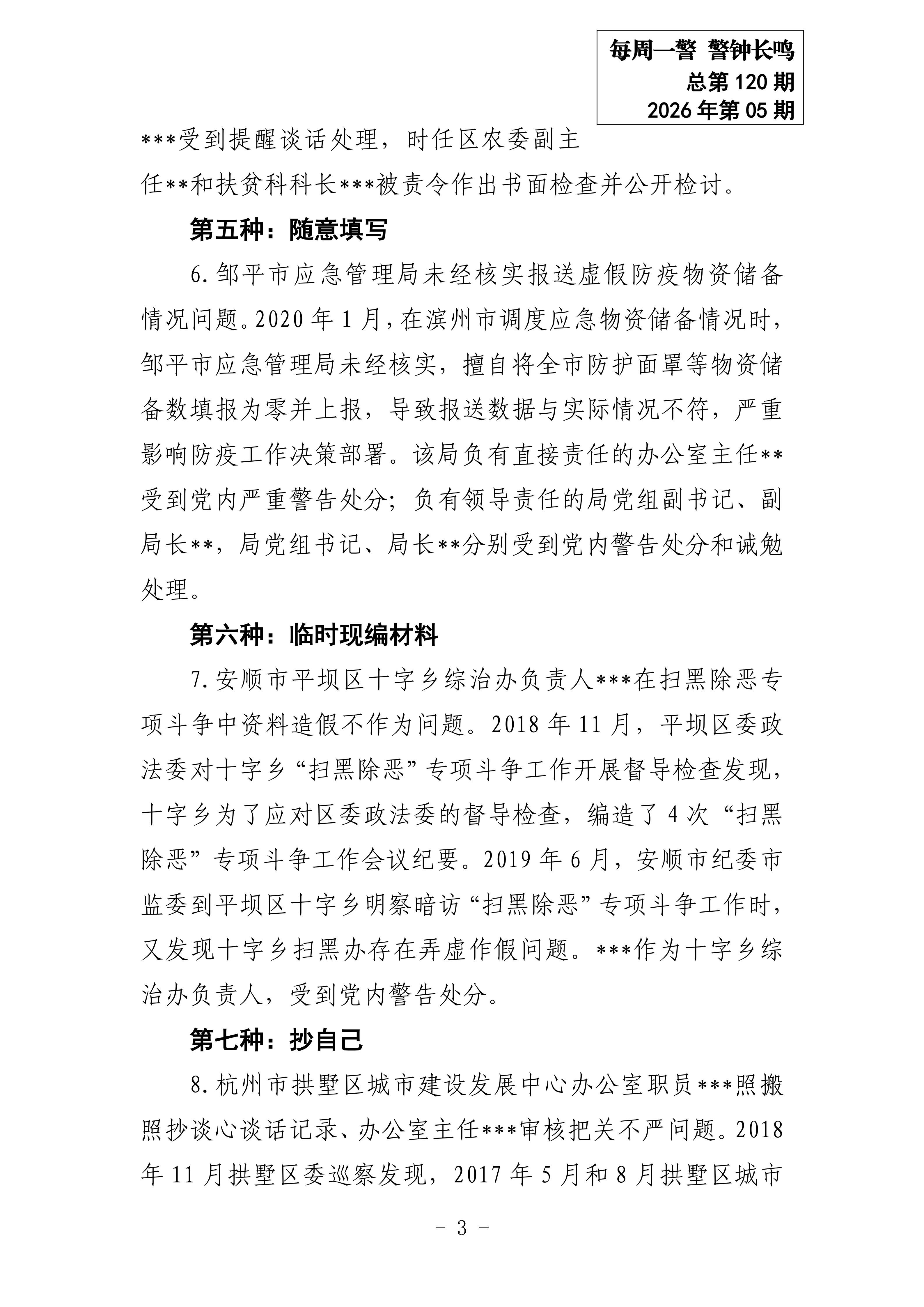
公职人员抄袭材料的“8种”类型、表现及其处分
发布日期:2026-04-13 10:09:10
拟稿人:管理员 核稿人:管理员 来源:机关纪委